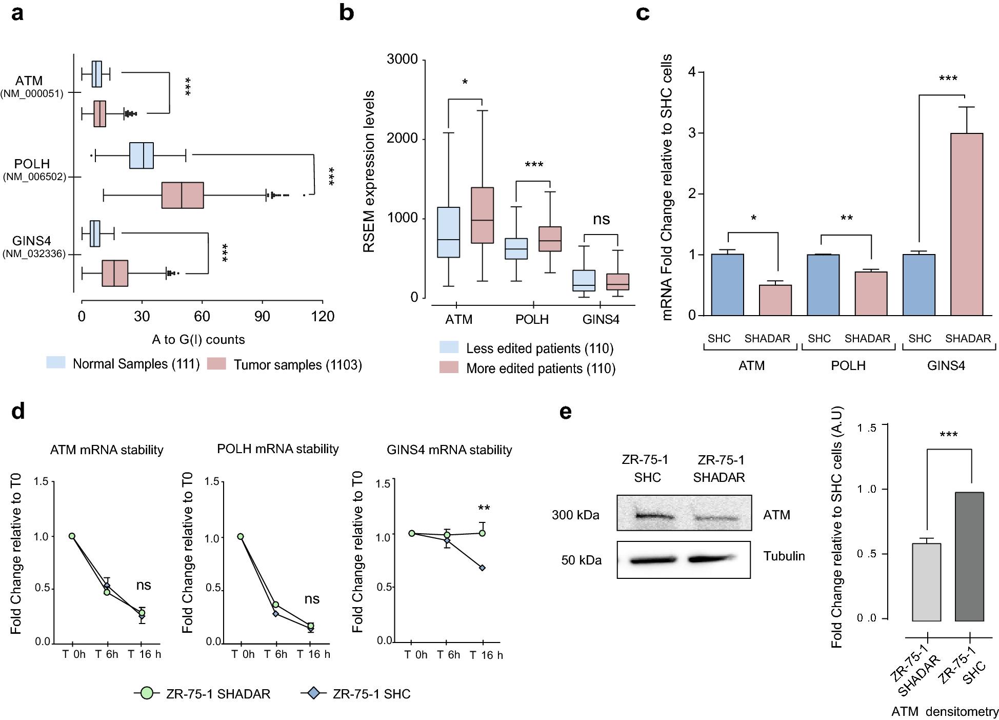
Fig. 3

ADAR1 knockdown induces expression changes on ATM, GINS4 and POLH mRNAs. a Box and Whiskers plot for the A to G(I) counts present in normal (111) and tumoral samples (1103), in ATM, GINS4 and POLH 3′ UTRs. b RSEM expression levels of p10 (lower deciles) and p90 (upper deciles) of edited tumors, based on A to G(I) counts, for ATM, GINS4 and POLH. c mRNA expression levels of ATM, POLH, and GINS4 in ZR-75-1 SHC and ZR-75-1 SHADAR cells. d ATM, POLH, and GINS4 mRNA levels at 0, 6 and 16 h after Dactinomycin treatment (3 µg/mL). Results are expressed as relative to time 0. e Western Blot analysis for ATM expression levels in SHC and SHADAR cells. Quantification of 3 independent assays (right side). Two-way T-test: ***p < 0.001, **p < 0.0024, *p < 0.02, ns non-significant differences